프로그램 오류
프로그램 오류 또는 에러는 프로그램이 실행 중 오작동이나 비정상적인 종료를 초래하는 원인이다.
프로그램 오류는 발생시점에 따라 아래와 같이 구분된다.
- 컴파일 에러: 컴파일 시에 발생하는 에러
- 런타임 에러: 실행 시에 발생하는 에러
- 논리적 에러: 실행은 되지만, 의도와 다르게 동작하는 것
자바에서는 실행 시(runtime) 발생할 수 있는 프로그램 오류를 아래와 같이 두 가지로 구분한다.
- 에러(error): 프로그램 코드에 의해서 수습될 수 없는 심각한 오류
- 예외(exception): 프로그램 코드에 의해서 수습될 수 있는 다소 미약한 오류
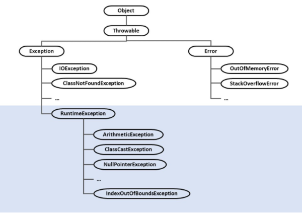
예외 클래스의 계층구조
오류(Exception과 Error) 클래스의 계층 구조

모든 예외의 최고 조상은 Exception 클래스이다.
예외 클래스는 다음과 같이 두 그룹으로 나눠질 수 있다.
- Exception클래스와 그 자손들 (RuntimeException과 자손들 제외)
- RuntimeException클래스와 그 자손들
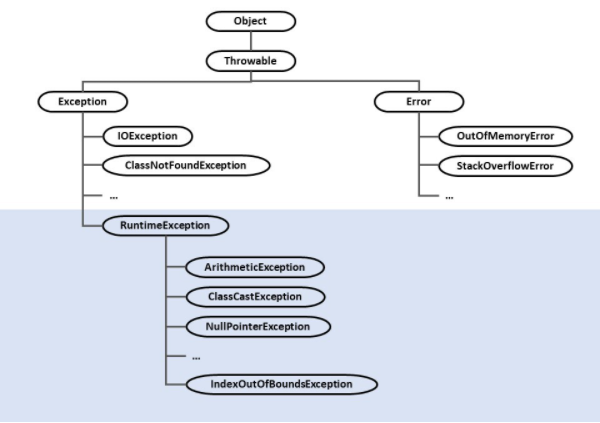
Exception과 RuntimeException
RuntimeException클래스들은 주로 프로그래머의 실수에 의해서 발생될 수 있는 예외들로 자바의 프로그래밍 요소들과 관계가 깊다. 예외처리가 선택이다.
ex) 값이 null인 참조변수의 멤버를 호출, 클래스 간 형변환을 잘못함, 정수를 0으로 나눔
이 외의 Exception클래스들은 주로 외부의 영향으로 발생할 수 있는 것들로서, 프로그램의 사용자들의 동작에 의해서 발생하는 경우가 많다. 예외처리가 필수이다.
ex) 존재하지 않는 파일의 이름을 입력, 클래스의 이름을 잘못 입력, 입력한 데이터 형식이 잘못됨
예외 처리하기 - try - catch문
예외처리(exception handling)란, 프로그램 실행 시 발생할 수 있는 예기치 못한 예외의 발생에 대비한 코드를 작성하는 것이며, 예외처리의 목적은 예외의 발생으로 인한 실행 중인 프로그램의 갑작스러운 비정상 종료를 막고, 정상적인 실행상태를 유지할 수 있도록 하는 것이다.
예외를 처리하기 위해서 try-catch문을 사용하며, 구조는 아래와 같다.

에외의 종류와 일치하는 단 한 개의 catch 블럭만 수행된다.
if문과 달리, try-catch문은 괄호{ }를 생략할 수 없다.
try - catch문에서의 흐름
try블럭 내에서 예외가 발생하지 않은 경우
catch블럭을 거치지 않고, 전체 try-catch문을 빠져나가서 수행을 계속한다.
class Ex8_1 {
public static void main(String args[]) {
System.out.println(1);
try {
System.out.println(2);
System.out.println(3);
} catch (Exception e) {
System.out.println(4); //실행되지 않는다.
} // try-catch의 끝
System.out.println(5);
}
}
try블럭 내에서 예외가 발생한 경우
1) 발생한 예외와 일치하는 catch블럭이 있는지 확인한다.
2) 일치하는 catch블럭을 찾게 되면, 그 catch블럭 내의 문장을 수행하고 전체 try-catch문을 빠져나가서 그 다음 문장을 계속해서 수행한다.
3) 일치하는 catch블럭을 찾지 못하면, 예외처리는 되지 않는다.
class Ex8_2 {
public static void main(String args[]) {
System.out.println(1);
try {
System.out.println(0/0);
System.out.println(2); // 실행되지 않는다.
} catch (ArithmeticException ae) {
System.out.println(3);
} // try-catch의 끝
System.out.println(4);
} // main메서드의 끝
}
예외의 발생과 catch블럭
catch블럭은 괄호( )와 블럭{ } 두 부분으로 이루어져 있으며, 괄호( )내에는 처리하고자 하는 예외와 같은 타입의 참조변수를 선언해야 한다.
예외가 발생하면, 발생한 예외에 해당하는 클래스의 인스턴스가 만들어 진다.
괄호( )내에 선언된 참조변수의 종류와 생성된 예외클래스의 인스턴스에 instanceof연산자를 이용해서 검사하게 되며, 이는 검사결과가 true인 catch블럭을 만날 때까지 계속 수행한다.
모든 예외 클래스는 Exception클래스의 자손이므로, 어떤 종류의 예외가 발생하더라도 Exception클래스 타입의 참조변수를 선언한 catch블럭이 처리할 수 있다.
class Ex8_4 {
public static void main(String args[]) {
System.out.println(1);
System.out.println(2);
try {
System.out.println(3);
System.out.println(0/0); // 0을 나눠서 고의로 ArithmeticException 발생 시킴
System.out.println(4); // 실행되지 않는다.
} catch (ArithmeticException ae) {
if (ae instanceof ArithmeticException)
System.out.println("true");
System.out.println("ArithmeticException");
} catch (Exception e){ //ArithmeticException을 제외한 모든 예외가 처리된다.
System.out.println("Exception");
} // try-catch의 끝
System.out.println(6);
} // main메서드의 끝
}
/* 출력 결과
1
2
3
true
ArithmeticException
6
*/
printStackTrace( )와 getMessage( )
prinsStackTrace( )와 getMessage( )를 통해 예외가 발생했을 때 생성되는 예외 클래스의 인스턴스에 담긴 예외에 대한 정보를 얻을 수 있다.
catch블럭의 괄호( )에 선언된 참조변수를 통해 예외 클래스의 인스턴스에 접근할 수 있으며, 이 참조변수는 선언된 catch블럭 내에서만 사용 가능하다.
자주 사용되는 메서드는 다음과 같다.
- prinsStackTrace( ): 예외발생 당시의 호출스택(Call Strck)에 있었던 메서드의 정보와 예외 메시지를 화면에 출력한다.
- getMessage( ): 발생한 예외클래스의 인스턴스에 저장된 메시지를 얻을 수 있다.
class Ex8_5 {
public static void main(String args[]) {
System.out.println(1);
System.out.println(2);
try {
System.out.println(3);
System.out.println(0/0); // 예외발생!!!
System.out.println(4); // 실행되지 않는다.
} catch (ArithmeticException ae) {
ae.printStackTrace();
System.out.println("예외메시지 : " + ae.getMessage());
} // try-catch의 끝
System.out.println(6);
} // main메서드의 끝
}
/* 출력 결과
1
2
3
java.lang.ArithmeticException: / by zero
at Ex8_5.main(Ex8_5.java:8)
예외메시지 : / by zero
6
*/
멀티 catch블럭
JDK1.7부터 여러 catch블력을 '|' 기호를 이용해서, 하나의 catch블럭으로 합칠 수 있게 되었으며, 이를 '멀티 catch블럭'이라고 한다.

멀티 catch블럭을 이용하여 연결할 수 있는 예외 클래스의 개수는 제한이 없으며, 이를 통해 중복된 코드를 줄일 수 있다.
만약 멀티 catch블럭으로 연결된 예외 클래스가 조상과 자손의 관계에 있다면, 조상 클래스만 써주는 것과 동일하기 때문에, 컴파일에러가 발생한다.
try{
...
// } catch (ParentException | ChildException e) { //에러!
} catch (ParentException e){ //OK. 위의 라인과 의미상 동일
e.printStackTrace();
}
멀티 catch 블럭 내에서는 실제로 어떤 예외가 발생한 것인지 알 수 없다. 그래서 참조변수 e로 멀티 catch블럭에 ‘|’ 기호로 연결된 예외 클래스들의 공통 분모인 조상 예외 클래스에 선언된 멤버만 사용할 수 있다.
try{
...
} catch (ExceptionA | ExceptionB e) {
e.methodA(); //에러. ExceptionA에 선언된 methodA()는 호출 불가
if(e instanceof ExceptionA){
ExceptionA e1 = (ExceptionA)e;
e1.methodA(); //OK. ExceptionA에 선언된 메서드 호출 가능
} else { //if(e instanceof ExceptionB)
....
}
}
예외 발생시키기
키워드 throw를 사용해서 고의로 예외를 발생시킬 수 있으며, 방법은 다음과 같다.
1) 연산자 new를 이용해서 발생시키려는 예외 클래스의 객체를 만든다.
Exception e = new Exceprion( 에러메시지 );
2) 키워드 throw를 이용해서 예외를 발생시킨다.
throw e;
class Ex8_6 {
public static void main(String args[]) {
try {
Exception e = new Exception("고의로 발생시켰음.");
throw e; // 예외를 발생시킴
// throw new Exception("고의로 발생시켰음.");
} catch (Exception e) {
System.out.println("에러 메시지 : " + e.getMessage());
e.printStackTrace();
}
System.out.println("프로그램이 정상 종료되었음.");
}
}
/* 출력 결과
에러 메시지 : 고의로 발생시켰음.
java.lang.Exception: 고의로 발생시켰음.
at Ex8_6.main(Ex8_6.java:4)
프로그램이 정상 종료되었음.
*/
Exception 인스턴스를 생성할 때, 생성자에 String을 넣어 주면, 이 String이 Exception인스턴스에 메시지로 저장된다. 이 메시지는 getMessage()를 이용해서 얻을 수 있다.
checked예외, unchecked예외
checked예외는 위의 '예외 클래스의 계층구조'에서 분류한 'Exception클래스와 그 자손들'을 말하며, 예외처리를 해주지 않으면 컴파일조차 되지 않는다.
unchecked예외는 'RuntimeException'클래그와 그 자손들'을 말하며, 프로그래머의 실수로 발생하는 것들이므로 예외처리를 강제하지 않는다.
메서드에 예외 선언하기
메서드에 예외를 선언하려면, 메서드의 선언부에 키워드 'throws'를 사용해서 메서드 내에서 발생할 수 있는 예외를 적어주기만 하면 되며, 예외가 여러 개일 경우, 쉼표(,)로 구분한다.

오버라이딩할 때는 단순히 선언된 예외의 개수가 아니라 상속관계까지 고려해야한다.
메서드의 선언부에 예외를 선언함으로써, 메서드를 사용하려는 사람이 이 메서드를 사용하기 위해서는 어떤 예외들이 처리되어야 하는지 쉽게 알 수 있다.
메서드에 예외 선언하기 예제1
class Ex8_9 {
public static void main(String[] args) throws Exception {
method1(); // 같은 클래스내의 static멤버이므로 객체생성없이 직접 호출가능.
} // main메서드의 끝
static void method1() throws Exception {
method2();
} // method1의 끝
static void method2() throws Exception {
throw new Exception();
} // method2의 끝
}
/* 출력 결과
Exception in thread "main" java.lang.Exception
at Ex8_9.method2(Ex8_9.java:11)
at Ex8_9.method1(Ex8_9.java:7)
at Ex8_9.main(Ex8_9.java:3)
*/
위의 예제에서 예외가 발생했을 때, 모두 3개의 메서드(main, method1, method2)가 호출스택에 있었으며, 예외가 발생한 곳은 제일 윗줄에 있는 method2라는 것과 main메서드가 method1( )을, 그리고 mothod1( )은 method2( )를 호출했다는 사실을 알 수 있다.
예외가 발생한 메서드에서 예외처리를 하지 않고 자신을 호출한 메서드에게 예외를 넘겨줄 수 있지만, 이것으로 예외가 처리된 것은 아니고 에외를 단순히 전달만 하는 것이다. 결국 어느 한 곳에서는 반드시 try-catch문으로 예외처리를 해주어야 한다.
메서드에 예외가 선언되어 있으면 Exception과 같은 체크드(checked) 예외를 try-catch문으로 처리하지 않아도 컴파일 에러가 발생하지 않는다.
메서드에 예외 선언하기 예제2
import java.io.*;
class Ex8_10 {
public static void main(String[] args) {
try {
File f = createFile(args[0]);
System.out.println( f.getName()+"파일이 성공적으로 생성되었습니다.");
} catch (Exception e) {
System.out.println(e.getMessage()+" 다시 입력해 주시기 바랍니다.");
}
} // main메서드의 끝
static File createFile(String fileName) throws Exception {
if (fileName==null || fileName.equals(""))
throw new Exception("파일이름이 유효하지 않습니다.");
File f = new File(fileName); // File클래스의 객체를 만든다.
// File객체의 createNewFile메서드를 이용해서 실제 파일을 생성한다.
f.createNewFile();
return f; // 생성된 객체의 참조를 반환한다.
} // createFile메서드의 끝
} // 클래스의 끝
/* 출력 결과
C:\jdk1.8\work\ch8>java EX8_10 test2.txt
test2.txt파일이 성공적으로 생성되었습니다.
C:\jdk1.8\work\ch8>java EX8_10 ""
파일이름이 유효하지 않습니다. 다시 입력해 주시기 바랍니다.
*/
예외가 발생한 메서드 내에서 자체적으로 처리해도 되는 경우 메서드 내에 try-catch문을 넣어서 처리하고, 위 예제처럼 메서드 내에서 자체적으로 해결이 안되는 경우(파일 이름을 다시 받아와야 하는 경우)에는 예외를 선언해서, 호출한 메서드가 처리하도록 해야 한다.
finally블럭
finally블럭은 예외의 발생여부에 상관없이 실행되어야할 코드를 포함시킬 목적으로 사용되며, try-catch문의 끝에 선택적으로 덧붙여 사용되어, try-catch-finally의 순서로 구성된다.

try블럭 안에 return문이 있어서 try블럭을 벗어나갈 때도 finally블럭이 실행된다.
try-with-resource
자바에서 자동으로 리소스를 close 해주기 위해 사용된다.
try-with-resource를 사용하지 않으면, finally에서 Connection, PreparedStatement, ResultSet을 리소스 관리를 위해 Close해줘야 한다.
public class Class1 {
public method1() throws Exception {
Connection conn = null;
PreparedStatement ps = null;
ResultSet rs = null;
try {
// ...
conn = ...;
ps = ...;
rs = ...;
// ...
} catch (Exception e) {
// ...
} finally {
if (rs != null) try { rs.close(); } catch(Exception e) {}
if (ps != null) try { ps.close(); } catch(Exception e) {}
if (conn != null) try { conn.close(); } catch(Exception e) {}
}
}
}
아래는 try-with-resource방식을 사용했다. try 블록의 소괄호() 안에 AutoClosable 인터페이스를 구현한 객체를 할당해 주면 된다.
Java 7에서 try-with-resource방식을 사용할 때 close() 메서드 자동 호출을 위해 꼭 try 블록의 소괄호 안에서 자원 할당을 해야만 했다.
public class Class1 {
public method1() throws Exception {
try (Connection conn = DriverManager.getConnection("...");
Statement stat = conn.createStatement();
ResultSet rs = stat.executeQuery("SELECT 1 from dual")) {
// ...
} catch (Exception e) {
// ...
}
}
}
Java 9부터는 try-with-resource를 좀 더 유연하게 사용할 수 있게 되어서 try 블록의 밖에서 선언된 객체를 참조할 수 있다.
public class Class1 {
public method1() throws Exception {
Connection conn = DriverManager.getConnection("...");
Statement stat = conn.createStatement();
ResultSet rs = stat.executeQuery("SELECT 1 from dual")
try (conn; stat; rs) {
// ...
} catch (Exception e) {
// ...
}
}
}
사용자 정의 예외 만들기
기존의 정의된 예외 클래스 외에 필요에 따라 프로그래머가 새로운 예외 클래스를 정의하여 사용할 수 있다.
보통 Exception클래스 또는 RuntimeException클래스로부터 상속받는 클래스를 만들지만, 필요에 따라서 알맞은 예외 클래스를 선택할 수 있다.
기존의 예외 클래스는 주로 Exception을 상속 받아서 ‘checked예외’로 작성하는 경우가 많았지만, 요즘은 예외처리를 선택적으로 할 수 있도록 RuntimeException을 상속받아서 작성하는 쪽으로 바뀌어가고 있다. ‘checked’예외는 반드시 예외처리를 해주어야 하기 때문에 예외처리가 불필요한 경우에도 try-catch문을 넣어서 코드가 복잡해지기 때문이다.
class MyException extends Exception {
MyException(String msg) { //문자열을 매개변수로 받는 생성자.
super(msg); // 조상인 Exception클래스의 생성자를 호출한다.
}
}
Exception클래스로부터 상속받아서 MyException 클래스를 만들었다. 필요하다면, 멤버변수나 메서드를 추가할 수 있다.
class MyException extends Exception {
//에러 코드 값을 저장하기 위한 필드를 추가한다
private final int ERR_CODE; // 생성자를 통해 초기화 한다.
MyException(String msg, int errCode) { //생성자
super(msg);
Err_CODE = errCode;
}
MyException(String msg) { // 생성자
this.(msg, 100);
}
public int getErrCode() { // 에러 코드를 얻을 수 있는 메서드도 함께 추가했다.
return Err_CODE; // 이 메서드는 주로 getMessage()와 함께 사용될 것이다.
}
}
예외 되던지기(exception re - throwing)
예외 되던지기(exception re-throwing)은 예외를 처리한 후에 인위적으로 다시 발생시키는 방법이며, 예외가 발생한 메서드와 호출한 메서드, 양쪽에서 예외를 처리해야 하는 경우에 사용한다.
class Ex8_12 {
public static void main(String[] args) {
try {
method1();
} catch (Exception e) {
System.out.println("main메서드에서 예외가 처리되었습니다.");
}
} // main메서드의 끝
static void method1() throws Exception {
try {
throw new Exception();
} catch (Exception e) {
System.out.println("method1메서드에서 예외가 처리되었습니다.");
throw e; // 다시 예외를 발생시킨다.
}
} // method1메서드의 끝
}
반환값이 있는 return문의 경우, catch블럭에도 return문이 있어야 한다. 예외가 발생했을 경우에도 값을 반환하기 때문이다.
static int method1() {
try{
System.out.println("method1()이 호출되었습니다.");
return 0;
} catch (Exception e) {
e.printStackTrace();
return 1; //catch블럭에도 return문이 있어야함.
} finally {
System.out.println("method1()의 finally블럭이 실행되었습니다.");
}
}
연결된 예외(chained exception)
한 예외가 다른 예외를 발생시킬 수도 있으며, 예외 A가 예외B를 발생시켰다면, A를 B의 '원인 예외(cause exception)'라고 한다.
Throwable클래스에 정의된 메서드 중 지정한 예외를 원인 예외로 등록하는 ‘initCause(Throwable cause)'와 원인 예외를 반환하는 'getCause( )'를 사용하며, Throwable클래스는 Exception클래스의 조상이므로 모든 예외에서 사용가능하다.
try {
startInstall(); //SpaceException 발생
copyFiles();
} catch (SpaceException e) {
InstallException ie = new InstallException("설치중 예외발생"); //예외 생성
ie.initCause(e); //InstallException의 원인 예외를 SpaceException으로 지정
throw ie; //InstallException을 발생시킨다.
} catch(MemoryException me) {
...
연결된 예외를 사용하는 이유는 여러가지 예외를 하나의 큰 분류의 예외로 묶어서 다루기 위함이며, 다른 이유는 checked예외를 unchecked예외로 바꿀 수 있도록 하기 위함이다.
'Programming Language > 자바 기초' 카테고리의 다른 글
| 10. 날짜와 시간 & 형식화 (0) | 2022.03.14 |
|---|---|
| 9. java.lang 패키지와 유용한 클래스 (0) | 2022.03.14 |
| 7. 객체지향 프로그래밍 II (0) | 2022.03.11 |
| 6. 객체지향 프로그래밍 I (0) | 2022.03.11 |
| 5. 배열 (0) | 2022.03.11 |